Hey there ?
I’ve been there, and here’s what it probably looks like for you...
Users are ignoring or avoiding your ads altogether.
They know what pop-ups are, and they’re not willing to enter their email for a PDF file.
Maybe you’ve been following advice from Marketers who used to be relevant but got stuck using the same old tactics that are no longer effective.
Marketing, thanks to the abundance of available customer data, is evolving towards a model that includes authenticity and transparency at its core.
From conversational marketing to brands engaging in social issues, and email personalization, we’re seeing a clear pattern.
The desire for consumers to do business with people they trust. Or better yet, businesses they can build a relationship with.
And this can unlock x2-3 conversion rates for your business.
To do that, you will need to take your users by the hand and invest in them.
Guide them throughout the Buyers Journey.
Turn them from anonymous website visitors into “real” humans inside your CRM.
Educate them, address their fears, and IF THEY’RE A GOOD FIT, engage in the conversation of how your product or service can help them.
This playbook is a product of many sleepless nights, and countless hours of research, experimentation, and discussions with experts, colleagues and clients.
I hope it can help you transform your business, your relationship with your clients and help you see the benefits of the new way of doing Marketing in the Digital world.
Bill Stathi
VP of Growth at ProveSource
We are the social proof company.
ProveSource helps 25,000+ websites boost trust, credibility, conversions and sales using social proof.
Add smart, attractive and converting social proof notifications to your website or online store, boost conversions and sales.
Have you ever been even more excited to try a new restaurant because you see it’s busy and popular?
Well, same goes for your website.
- CHAPTER 1 -
Why is it a good idea to have an email list, and how are sales different in the online vs the offline world?
There are 2 basic approaches when trying to make a sale.
The first one is sending someone to a product page or a website and expecting them to buy right away.
Could be traffic from a Facebook Ad, a Google Ad, an Email campaign, etc.
This works for small purchases or commodity products.
Think about when buying a t-shirt, shampoo, a newspaper, your Spotify subscription, etc.
You wouldn’t think a lot about buying a bottle of Coke, right?
This approach works well, and it’s easy to build.
It’s exactly what most B2C brands have been doing in the offline world.
And in fact, most eCommerce stores are still built like that.
Here's an sample flow of an online vs an offline commodity purchase flow:
Homepage (=kiosk) -> Category page (=different sections) -> Product page (=selecting a specific product) -> Add to Cart & Pay (=pay for the item)
However, this has two MAJOR drawbacks.
You have NO IDEA who your customers are until they end up purchasing from you.
In many cases, you might not know who they are even after they complete the purchase, but that’s a different story.
The problem with this is that every customer is unique.
Sure, some might have similar characteristics, but ultimately they are motivated by different reasons.
And unless you know who they are, you cannot tailor your “pitch” to appeal to their particular situation or needs.
The second and most important problem is that this doesn’t work for mid-to-higher ticket sales.
For example, an online course costing $250, an iPhone, and of course B2B sales or anything with a sales cycle that requires a bit of thought.
When was the last time you purchased new servers for your company without doing a bit of research first?
It also doesn’t work for new or novel products, and brands that the customer is unfamiliar with.
So you see we have a lot of cases where the traditional way of doing business just isn’t effective.
The second approach is to first build a relationship with your audience, establish trust, get to know them, and then help them engage in a buying decision when they are ready.
This is the sleek way to do it, and probably the smoothest way to sell in the age of the Internet.
But you might say “I don’t need a website”.
I have a large following on Instagram or TikTok, and I can sell directly through there via DMs.
Perfect.
So what happens once Instagram is no longer the “cool” platform and people stop engaging with your brand?
Or if it decides to ban your account for whatever reason.
Do you lose all of your following?
Contrast that to having the contact details of the most engaged part of your audience.
Here are just some of the benefits of having an email list:
All these lead to increased relevance of your message to your audience, and this ultimately means higher engagement and more sales from your users.
How and why does a user end up inside our CRM?
Well, the approach is part of what Hubspot coined as “Inbound Marketing”.
Providing value for free and building your relationship with your users, in exchange for an email address or other contact information.
In this case, the user decides to enter your CRM or Email Marketing system willingly, because they like you, trust you, find your content valuable, and want to learn more about your business.
Now there’s actually a particular order that people follow, unwillingly most times, until they trust you with their money (aka buying from you).
That is what I call “The Currency Funnel”.
Meaning that people will initially pay attention to what you are saying, maybe watch an ad of yours, if it’s interesting to them.
Then they might enter their contact details to get a discount coupon, unlock a template, free training, a checklist, or even an ebook.
And if the information you provided them with is valuable enough, and if they like what they’re seeing, the last step is to proceed in buying from you.
At the same time, there’s another shift happening in the minds of your potential customers.
This is the actual opportunity for us.
As users consume your content and get to know you, their relationship to you becomes stronger, and their “temperature changes from Cold -> Warm -> Hot.
That’s the secret to sales.
Having a system that allows you to transform any Cold audience into Hot leads on your CRM, waiting eagerly to buy your new product.
This is what the Conversion Playbook is all about.
- CHAPTER 2 -
Understand the different offers and learn to connect with your audience at scale while making a profit.
Are you ready to see how we do this?
Awesome! We’re going to go through the major steps of each phase and show you all the tools and strategies to follow, in order to:
1. Define your Ideal Sales Conversation
2. Map out your Conversion Funnel
3. Select the right Offer
4. Deliver the Offer to your audience through the right tools
5. Fill your CRM with valuable leads
6. Have the ability to cross-sell, upsell and promote your products on a 1-to-1 basis
5. Generate more sales and conversions than you ever thought possible
Imagine you’re at an electronics store.
You’re browsing in the PC area, and after a few minutes a salesperson approaches you and asks “Would you be interested in a demo of the latest MacBook Pro?”
I’m assuming you know how that conversation continues from that point and on.
An Ideal Sales Conversation is a conversation (duh) that we want our customers to have when engaging with our brand, as it usually leads to a successful sale.
Our Lead Magnet, or the piece of information we’re giving away for free, has the goal of allowing us to kick off the Ideal Sales Conversation (ISC).
The logic is “Since you did this” -> “You would probably also be interested in that”.
If we can generate enough of these conversations at scale, and in an automated manner, it’s like having the equivalent of a machine that prints cash inside our business. ?
What I call “The Conversion Machine”...
And I’m hoping by this point you’re starting to understand its power.
When designing our ISC, we need to have 3 things in mind:
Let’s go through some examples:
➡ SaaS
Who: Salesperson and business owner who registered for a webinar
Where: Phone
What: “You have attended one of our webinars on Conversion Optimization. Let’s talk about how you can generate more leads for your business...”
➡ Shopify store
Who: Brand representative and man who entered his email for a discount code on the store
Where: Email
What: “Why not take advantage of your WELCOME coupon code with our latest collection of t-shirts!?”
➡ Agency
Who: Account executive and Marketer who filled out a price estimate form about the services of an agency
Where: Live chat
What: “You just got a price estimate for our services. Want to discuss the kind of results you can expect from our engagement?”
Which is probably the opposite of what this guy is trying to do...
Or even this guy... ?
This brings us to the main part.
What are you going to offer your audience to start the Ideal Sales Conversation?
Well there are three main types of Offers you can use.
1. Lead Magnet: usually a highly valuable piece of information
2. Loss Leader: a heavily discounted product
3. Product Review: giving the buyer the ability to try the product for a specific amount of time
As you can tell, from the free information to the product review, there are different levels of commitment.
Someone agreeing to download an ebook or get a coupon code, is not the same as getting a demo of a SaaS platform, right?
This is important, because the greater the commitment from the user’s side, the more likely they are to convert to a paying customer, so keep that in mind when deciding on a Lead Magnet.
Here are some examples from each different type of offer.
1. Lead Magnet
The most classic type of offer you are going to come across.
Most usually it’s a free ebook, or a content upgrade, which is an additional piece of content inside an article or blog post (e.g. a Keyword Research checklist on an article about SEO).
Pros: easy to produce in most cases/
Cons: lowest commitment from the buyer’s side, businesses tend to overload users with information, which ends up hurting the conversion process that we are looking to build
?Examples: ebooks, content upgrades, reports, audit, calculators, templates, checklists, training videos, case study, webinar, mini-class
Here are some well known brands pulling the Lead Magnet Offer on their audience.
2. Loss Leader
A loss leader is nothing other than offering a product or service at a loss, in exchange for the users contact details, card details, and the opportunity to up-sell them right away, making up for the initial loss, and even making a profit.
This is the one most business people are afraid of, but it’s one of the best ways to convert traffic into subscribers, especially for E-commerce businesses.
It is, however, a very popular tactic among those “who know” including most retail chains and large fast-food restaurants.
Haven’t you ever wondered how McDonald's can afford to sell the Big Mac for $1, when that’s less than its actual cost of advertising to bring you to the store?
Or why supermarkets advertise 20% or 30% discounts on specific categories of products?
Well, all this is because the main goal of their offer is to drive you into their store, where they can upsell you the fries and Coke (in McDonald’s case) or the household essentials in the case of a supermarket.
If you’re still debating the power of the Loss Leader, just ask yourself when was the last time you left the supermarket having purchased only one single item. ?
Pros: most businesses aren’t using this because they’re afraid it will be a total waste of money, so the companies who do it correctly end up attracting most of the clients.
Cons: it’s a (calculated) risk from the business’ side, and you need to be skilled enough or have prior experience of making it a profitable activity.
?Examples: 90% discount code, free plus shipping, free makeup brush, $3 for 10 movie downloads, $1 for a burger, Amazon Prime Membership, etc.
If you’re interested to learn how the music industry profited using Loss Leaders, read how Columbia House sold 12 CDs for as little as a penny here.
3. Product Review
Most common in the SaaS world and subscription services, a product review is nothing more than allowing the user to experience the product for free, usually in the form of a “free trial”.
Pros: if you run a SaaS business, you probably already have a process like this in place, people are used to it so there’s usually low resistance to try out a new product.
Cons: it’s hard to turn free signups into paying users, especially if you don’t require a credit card for the free trial.
?Examples: free trial, free consultation, free demo, appointment, freemium service
Multi-Step Entry-Point Offers
What’s the goal of the Offer?
To start the Ideal Sales Conversation.
So, when a user opts-in to our offer, we need to continue the sales conversation they just started with us.
Failing to do this, is the most common mistake Marketers do.
Generating a lead, and then wasting the opportunity by letting the lead sit on the CRM untouched.
What we need to have in mind, is that the moment someone hands you their contact details, they’re signifying that they have become - at least - a warm lead.
Which means it’s the first good opportunity to present them with a low-ticket offer (a small purchase).
Some people are going to say no, and that’s completely okay.
They might convert later using our Secret Relationship Building Machine, or they might never convert.
Again, nothing wrong with that.
Others might opt-in just for the initial offer, and that’s also okay.
So what do we do after the conversion?
We follow up to close the sale, for the percentage of people who are ready to buy.
That’s the funnel we’re going to be building.
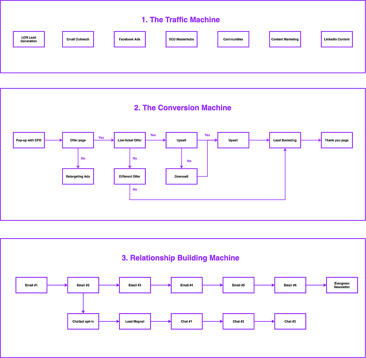
The 6-step Offer Funnel
2. They are taken to the dedicated Offer Landing page to enter their personal details. We can retarget them with Facebook Lead Ads if they end up not becoming a subscriber.
3. Then we present them with a limited time low-ticket offer, in the range of $1-15. This is our first attempt at converting them into paying clients. If they are not interested, we can display a pop-up with a different offer, or just take them straight to step #6.
4. The upsell is a product with 2-3x the value of the low-ticket offer, and can well be in the range of $25-45. If they say no to the upsell, we offer a down-sell product between $15-35.
5. Last upsell could be a product similar in value to our initial upsell, or better yet a membership deal, locking them in as customers. This way they will keep producing recurring revenue even after the initial sale.
6. The Lead Bucketing step ensures that we get “personal” with the user, asking them 3-5 questions about their goals and current state of their business. This information will be then added to the user’s profile in our CRM, and be used to personalize our coming emails.
7. The final step is the Thank you page. :)
➡ SaaS
Entry-point Offer: Webinar
Low-ticket offer: One-month trial ($7)
Upsell: Lifetime Offer ($490)
Downlsell: One year of service ($39)
Continuity offer: Lifetime updates & new features ($14/month)
➡ Shopify store
Entry-point Offer: 10% Off Discount coupon
Low-ticket offer: Animal print t-shirt ($15)
Upsell: Hoodie ($25)
Downlsell: Growth Experimentation template ($14)
Continuity offer: Premium Membership for free expedited shipping ($4/month)
➡ Growth Hacking Agency
Entry-point Offer: Free 30’ Growth Consultation
Low-ticket offer: The Growth Playbook ($19)
Upsell: x3 hourly Growth Consultation Sessions ($150)
Downlsell: Growth Experimentation template ($14)
Continuity offer: Exclusive monthly Growth Guides ($7/month)
I’ve put together some examples of what each step of the funnel looks like to give you some extra guidance when building your own funnels.
? Pop-up / Intro to the offer
?Entry-point Offer (EPO)
? Upsells & Downsell
? Lead Bucketing
Lead Bucketing
Right before the thank you page we have the Lead Bucket step.
This is a series of 4-6 questions to help us better understand our users.
These can include their industry, business goal, biggest obstacle atm, monthly revenues, etc.
- CHAPTER 3 -
Learn the tools you need to implement a Conversion System for your business.
These are the tools you can use to implement the Conversion System, whether you run an eCommerce store, a training business, or anything in between.
Version A: For freelancers, consultants, online trainers
Version B: For consultants, agencies, SaaS products, etc.
Version C: For Ecommerce
Zapier can help you pull all your data in one place, whether it's orders from your store, or leads from pop-ups you generated using Convertflow.
- CHAPTER 4 -
Learn the tools you need to implement a Conversion System for your business.
What if I have an existing website / CMS which doesn’t support these fancy tools?
That’s not a problem. You can purchase a new domain and work with that.
In fact, a lot of the famous Marketers out there do that.
Another way around it would be to create a subdomain on your existing domain, where you can add WordPress with Cartflows and set up any number of funnels that you want.
Websites are useful for many things like introducing your business to the world, creating a shop online (E-commerce), engaging with your audience through blog posts, and pages.
Landing pages and Sales funnels are used to generate leads and make visitors do something depending on the specific goal they want.
Start with an MVP
If you’re starting from scratch, it will be almost impossible to get everything in place in one try.
You can, instead, do it in 2-3 iterations, while keeping track of what’s working for you, and optimizing the parts that aren’t performing well.
This is what you need:
1. Offer Landing page
2. An Upsell
3. Lead Bucketing
4. Thank you page
- CHAPTER 5 -
The 3 parts of an automated Sales System: Traffic, Lead Generation, Nurturing.
What we went through, is only the middle part of a multi-layered Growth Machine.
There’s actually 2 other parts, one that comes before, and one that comes after the Conversion Playbook to help you establish long-term relationships with your customers.
How do we drive traffic to our website or landing pages?
That’s the objective of the Traffic Machine, the 3x3 Content Grid, LinkedIn Lead Generation, leveraging communities and using Facebook Ads to bring traffic to your website.
We want to create a story that warms up our potential customers and follows them throughout their Conversion journey, boosting our results by adding credibility and helping us better connect with our audience.
What happens when a lead lands on our CRM?
Did the lead end up purchasing, or not?
How do we guide them to the next step?
The “after” part is the Relationship Building Machine, which combines Marketing Automation, Email Marketing, and Messenger Marketing to nurture our leads, speak to them in their language, position our product(s) and services accordingly, in an automated and effective way.
- CHAPTER 6 -
You now have all the tools to build your own Lead Generation System from scratch.
What's next
You should now have a much better understanding of what a Conversion System looks like.
How to generate leads on autopilot, and how to increase your cart size with upsells and downsells.
It’s a lot of work, but all the companies who have implemented it have seen amazing results.
Now it’s your turn to put in the effort and show the world the potential of your business.
P.S. The Traffic Machine and The Relationship Machine are going to be released soon, so if you haven’t done it yet, go here to get early access.
Good luck! ?
Get free access to the #1 Social Proof toolkit and join 25,000+ businesses who increase their conversion rate using ProveSource.
"Awesome must have tool for every marketer or an online business!
Easy to use, great UX/UI and most importantly - gets me more leads ?????"
Aviel S.
CEO @ Bella Digital